全球灾难!日本核污染水排海,哪些东西不能买?
2023-6-20
简单复杂
乐亭通
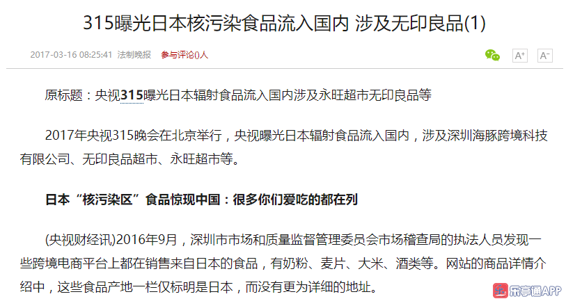
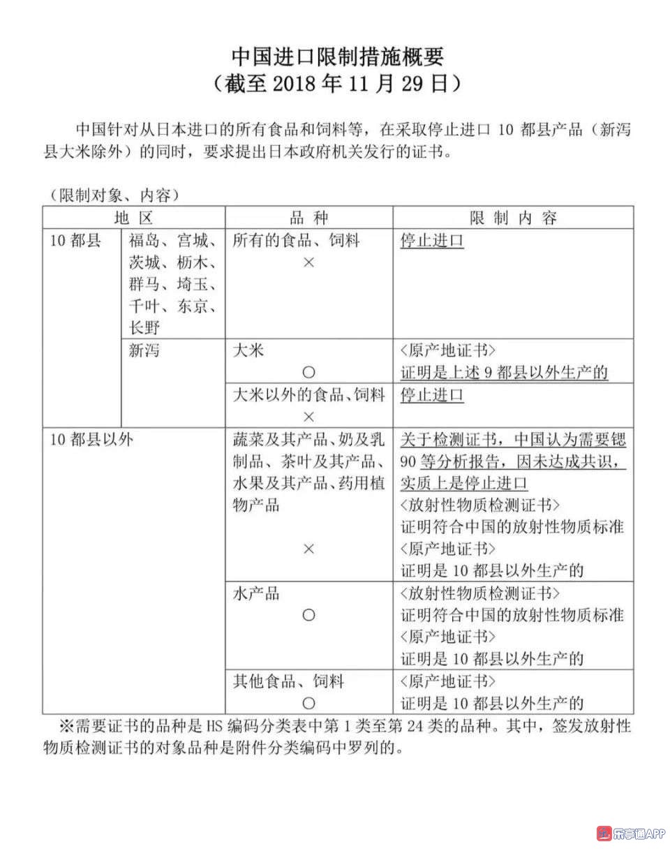
没开玩笑,地球重启。在国际一片反对声中,日本仍然一意孤行地选择强制推行核污染水排海工程。据央视新闻消息,日本东京电力公司6月12日开始对福岛第一核电站核污染水排海设备进行试运行。这是什么意思呢?意思就是,日本是铁了心地要往大海里排放核污染水,很快潘多拉魔盒就要被打开。首先,黑马带着大家前情回顾一下,日本的核污染水是怎么来的?2011年3月11日,日本福岛发生里氏7.4级大地震,并且引发了大海啸。由于震中位置距离福岛核电站非常近,导致福岛核电站发生了核泄漏。因为地震同时导致了福岛核电站停电,又由于海啸的原因导致海水浸泡了应急启用的机器,所以福岛核电站当时的1-3号机组的冷却系统发生了故障。而冷却系统这一故障,那可就不得了了。——更何况日本此时并没有及时停堆,也就导致在没有冷却剂的情况下,1-3号机组仍在释放半衰热,导致核反应堆堆芯熔毁的七级事故。七级事故是核辐射泄漏事故中最高等级,切尔诺贝利核事故就是七级。——并且核反应堆由于热量聚集随时有可能爆炸,一旦爆炸,整个日本就会毁于一旦。日本怎么可能会心甘情愿地等死呢?那就灌海水。用大量的海水来冷却核反应堆,再加上长年累月的雨水、地下水在核反应堆内浸泡、堆积,所以产生了超乎大家想象的巨量核污染水。据报道,现在日本福岛核电站产生的核污染水已经达到133万吨,而且还在以每天约150吨的水量增加,1000个储水罐都快要装满了。所以这时候“缺了大德”的日本就提出了,要在今年夏天开始排放核污染水。这种核污染水和平时核电站发电时核废水可不一样,因为堆芯熔毁释放了大量核辐射物质,这水自然也会带有超标百倍的核辐射泄露物。基本上一杯核污染水,那就是满满的化学元素。包括氚、碳14、钴60、锶90……个个都是能够改变人类或者其他生物DNA的“杀手”。这么说吧,一杯福岛核污染水,就能创造一个小怪兽。这种核污染水要怎么处理呢?那必然是得完成无公害处理,要不然人类分分钟会因为日本的自私举动遭殃。日本曾经提出了5种核污染水的解决办法:排入海里变成水蒸气排入大气沿着地下管道排入地底深处电解处理将其固态化埋入地底而第5种办法是被认为最行之有效的一个办法。日本专家曾经这样提出:“可以在地下挖出混凝土坑,然后对核污染水进行砂浆固化作业,因为混凝土是可以隔绝核辐射的。砂浆被放在混凝土坑里,会随着时间的推移变硬,不再有流动性。但绝对不能把它放到海洋中,砂浆固化后放射性会在几百或几千年后衰减,几乎是无害的,这是一个非常好的想法。”但是,日本:不听不听,王八念经。因为用这办法,实在是废人废钱。而将核污染水排进大海,是成本最低,也是最简单的办法。具体来讲,将核污染水排进海洋,预估需要17亿-34亿日元,约合人民币1.02亿-2.03亿人民币。而采用上述的第5种固态化埋入地底的方法的成本,差不多是排海方法的几十倍,甚至是上百倍。所以,日本自私地、一意孤行地坚持要把核污染水排向大海。甚至日本搞出了一套核污染水净化处理系统(ALPS),声称经过这套系统净化过的水已经做到了无害化处理,达到了可以喝的程度,所以排海完全没有问题。对了,日本政府是真的拉了几个政府官员喝来试试。那好吧,既然你们日本觉得这水这么安全,那就内部消化吧。然后打脸的事情来了。当真的有太平洋岛国专家建议日本用核污水搞混凝土干基建,日本政府却跑出来反对了。日本表示,核污水或导致放射物质氚蒸发,对人体有害。而日本这突然声称核污水危害健康,也撕开了日本多年为核污染水洗白的假面。果然,曾经有媒体报道,含有超千种核辐射物质的核污染水,在经过日本假模假样的无害化处理后,依然是含有剧毒的。比如说,这个无法过滤的氚,在国家环境保护部核与辐射安全中心李帷《氚辐射危害的研究进展》这篇文章就提到过,“有一些间接证据表明,受氚或其他类型辐射的人群中儿童白血病和先天畸形的病例增多。”而且比氚更致命的,且没有办法过滤的碳14、钴60、锶90等放射性物质。图为核辐射剂量超标的鱼如果大家还认为抛开剂量谈毒性不太科学,那么再提醒一句,日本核污水预计持续排放20至30年。所以这剂量,长年累月的,足足的。日本这一遭,会对我们造成什么样的影响?这么说吧,受污染的海产品,例如海鱼、海虾、海带、海盐等都不能吃了。而且日本产的零食、美妆等各类产品,都得避而远之。食品方面,包括日本卡乐比燕麦、白色恋人巧克力、不二家棒棒糖和饮料、光堂婴幼儿奶粉等,这些比较有知名度的日本食品产品的原产地,都曾经是日本核辐射的污染地。当然,我国禁止进口来自日本核辐射区的食品。更有甚者,这些东西里面已经被检测出了具有放射物质。举个例子,抖音博主@老爸评测-老白测试的这袋生产自日本群马的进口日本果冻蒟蒻就被测出了铯-137,一种短时间接触致癌,长时间接触摧毁人体细胞的放射物质。虽然各国对辐射值的标准不同,但是美国对日本部分食品从来都是禁止进口。而且在日本当地,对于受核辐射影响地区的产品,日本本地人早已避而远之。在B站UP主@纳豆奶奶的一期视频中,可以看到产自福岛县的日本猪肉、水产品等,即使非常新鲜、便宜打折,也卖不出去。另外有一位IP地址是日本的网友也在讨论,根本不会买日本北部所产的东西。美妆方面,众所周知,日本有非常多的知名美妆集团,比如宝洁、花王、高丝,目前来看,可能都是危险满满。对了,早在三年前,韩国已经在日本进口的睫毛膏中检测出了放射性物质——钍。最近闹得沸沸扬扬的宝洁集团旗下的“SK-ll”神仙水原产地,日本鸭川与琵琶湖附近堆放过日本福岛核电站核辐射污染过的树木木屑一事,让大家心头一紧。早在2017年的3·15晚会中,也曾报道,有大量核污染地区的产品流入中国。而这样的事情,在今后随着核污染水排入大海,只可能会变得更加常态化。并且,除了进口的日本产品或者海产品,日本的核污染水一旦排进大海,经过蒸发循坏,最后又会落在土壤之中,还有就是受洋流影响,核污染将走遍全球。对于进口的产品,我们尚且可以选择避免购买。当然,中国的海关也为此推出了相关措施来筛查把关,早在多年前,我国早已经明令禁止,不允许进口日本福岛核辐射地区生产的产品。现在更是严格把关日本进口产品的核辐射检测。虽然目前我们还没有一竿子打死所有日本产品,但伴随着危机加剧,也会有改变发生。只不过当全球都笼罩在日本核污染水排海影响的危机之下时,西方媒体却在此时集体失声,甚至还给出了没有什么大问题的冷淡态度。IAEA(国际原子能机构)更是对日本排放核污染水进行背书,在其报告中,其表示,他们已经对日本处理水的安全性、日本原子能规制委员会的职能、东京电力的处理水分析能力进行了验证,并且认为没有问题。但是,在这份报告中,并没有将日本自己提出来的氚问题重点列出,也没有考虑到接下来对全球造成的危险性。作恶的永远在作恶,并且还结成了一个阵营,这时候西方的政治思考明显高于了人类存亡。能打日本小怪兽的,不会是蜘蛛侠。最后,咱们现在只有保护好自己,避免选购日本相关产品,去海外旅游代购也尤其需要注意。
本文为乐亭通用户发表,不代表本网站观点和立场,如存在侵权问题,请与本网站联系删除!









游客