病例猛增!医院爆满!唐山妇幼医院接诊超千例!市民千万注意!
最新消息
市妇幼医院周末接诊量达到1300人次
入冬以来
唐山妇幼保健院
儿内科门诊接诊量明显增多
前来就诊的小患者
大部分都出现了
咳嗽、发热、咽痛等
急性感染症状
特别提醒家长们
上呼吸道感染等症状时
流行性感冒(简称“流感”)是流感病毒引起的对人类健康危害严重的急性呼吸道传染病,人群对流感病毒普遍易感,孕妇、婴幼儿、老年人和慢性病患者等高危人群感染流感后危害更为严重,在学校、托幼机构和养老院等人群聚集的场所易发生流感暴发疫情。
支原体肺炎,是指肺炎支原体感染引起的肺部炎症,可累及支气管、细支气管、肺泡和肺间质。
肺炎支原体是介于细菌和病毒之间的一种致病生物,主要通过呼吸道飞沫和直接接触传播,一年四季均可发病,北方秋冬高发,南方夏秋高发。
03
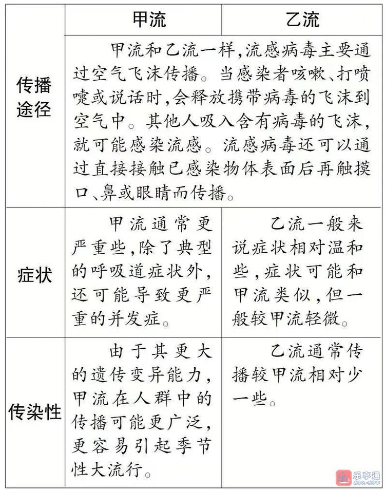
甲流和乙流有什么区别
自行监测可能出现假阴性
不建议一发烧就擅自用抗生素
当然,每个人感染后的具体症状和病程因个体差异而异。及时接种流感疫苗,对预防这两种类型的流感都是重要的。
“甲流和乙流的症状差别不大,很难根据临床表现去鉴别,还是需要配合检验来诊断。现在购买流感检测试剂比较方便,一些家长担心医院检测的时间比较久,就在家自行帮孩子检测,但部分家长标本采集的过程是不规范的,可能出现’假阴性’的情况,从而耽误了治疗。”
“甲流和乙流有相应的抗病毒药物,越早治疗效果越好,还是建议带孩子来医院检查,结合血常规进行诊断。”
同时,特别提醒,乙流由病毒引致,我们平常用的青霉素、头孢等抗生素是针对细菌的药,对乙流是没用的,所以不建议大家一发烧就擅自用抗生素。
鼻病毒
鼻病毒是引起呼吸道感染的常见病原体,极易引起反复感染。人群普遍易感,儿童和老年人多发。多在初秋和春季流行。
临床表现:
感染鼻病毒后的潜伏期为2~5天,症状持续7~14天。大多数鼻病毒感染无明显临床表现,部分会引起感冒症状,下呼吸道症状少见。
传播途径:
通过飞沫和气溶胶传播;也可通过被污染的表面传染,包括与病毒感染者或无症状携带者接触传染。
需要提醒的是,抗生素对鼻病毒无效,请不要自行随意服用抗生素!
唐山疾控提醒
秋冬时节做好日常消毒很重要
一、保持空气流通
其实,秋冬季最简单又低成本的“消毒”方式就是开窗通风。通风可以让空气中的病毒、细菌大大稀释,降低感染风险。而且一开窗,湿气、霉味和二氧化碳也跑得无影无踪,也可以改善室内空气质量。
建议:每天通风2-3次,每次15-30分钟。最好选在室外空气质量较好、气温不算太低的时候开窗,尤其是在早晨和午后。
二、 高频接触的表面重点消毒
家里不必“全方位消毒”,有几个高频接触的区域最该盯紧——比如门把手、开关、桌面、手机等。尤其是手机这种随身携带的“百毒之源”,可以用消毒湿巾或酒精棉片擦拭。
推荐的消毒方式:
1、75%酒精
这类酒精能有效灭活病毒,适合擦拭各种表面。但要注意,酒精易燃,千万不要在厨房或明火附近使用。
2、84消毒液(次氯酸钠)
有效对抗病毒,但对皮肤刺激较大,使用时一定稀释好,别超过1:100的比例(即10ml消毒液兑1升水),并戴好手套。
3、注意
如果家里人多,建议每日消毒高频接触面,尤其是有流感、感冒的患者时,更要勤擦。
三、 勤洗手
日常生活中,用酒精喷双手的效果不如简单的洗手来得有效且更温和。毕竟病毒、细菌喜欢“趴”在手上,直接接触食物、口鼻都可能增加感染风险。所以,饭前便后、咳嗽后、回家后,别忘了用流动水+肥皂认真搓洗20秒。
四、灵活应对外出消毒
外出就餐、公共交通工具、购物等场所可能接触到高风险表面,随身带个小瓶75%酒精喷雾或消毒湿巾,轻轻喷一下手或擦拭一些公用设施的把手,能让我们在公共场所更好地保护自己免受病毒侵袭。
唐山疾控中心提醒
流感疫苗小知识
市民及时接种疫苗!
接种流感疫苗是预防流感、降低流感相关重症和死亡负担的有效手段。
近日,中国疾控中心近日发布《中国流感疫苗预防接种技术指南(2023—2024)》。指南建议所有≥6月龄且无接种禁忌的人都应接种流感疫苗。
优先推荐
以下重点和高风险人群
及时接种:
1. 医务人员,包括临床救治人员、公共卫生人员、卫生检疫人员等; 2. 60岁及以上的老年人; 3. 罹患一种或多种慢性病人群; 4. 养老机构、长期护理机构、福利院等人群聚集场所脆弱人群及员工; 5. 孕妇; 6. 6—59月龄儿童; 7. 6月龄以下婴儿的家庭成员和看护人员; 8. 托幼机构、中小学校、监管场所等重点场所人群。
来源:唐山广播电视台网等网络

游客