分享成功

这个文件比地方文件,哪个具有法律效应,此图来自于抖

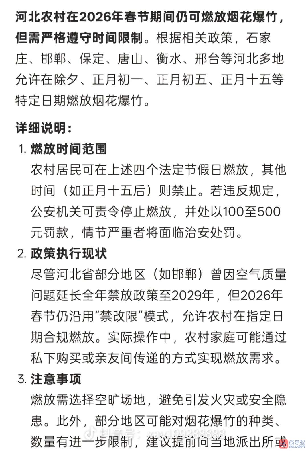
这个文件比地方文件,哪个具有法律效应,此图来自于抖音

本文为乐亭通用户发表,不代表本网站观点和立场,如存在侵权问题,请与本网站联系删除!
支持楼主

0人支持

阅读原文 阅读 670 回复 1
举报
全部评论
  • 默认
  • 最新
  • 楼主
  • 锂电池 LV9 通判
    2楼
    看一下原文件的出处,下发通知的部门,和公章。
    先问有没有,再问是不是。  要确定是不是真有这样的文件。
    2-12 18:17
    回复
你的热评
游客
发表评论
最热聊吧
  • 毛茸茸的阳光#幸福在此刻具象化了# #今日心情# #相册里的乐亭#

    我是美女不

    9
  • 春暖花开,积雪消融 昨天下雪,今天积雪就花了,顺着屋檐滴滴答答,墙角砖缝也挤出几棵小草

    你过的怎样

    7
  • 闲着没事了,喝点水吧

    蓝色星空

    6
  • 昨天刚下过雪路滑 大家出行请注意安全 #今日心情# #相册里的乐亭#

    一生一世一辈子

    5
  • —— 如果你活的很轻松 那肯定是有人为你承担了那份辛苦。我没有那么好的运气,我只能奋不顾身的努力。

    .๓₯㎕耳朵里养

    5
  • #相册里的乐亭#

    长弓

    4
  • 下班!!!#今日心情# #幸福在此刻具象化了#

    小确幸啊

    4
  • 天天签到,领取专属福利

    后来的我们

    4
  • 有些伤口不必急于结痂, 允许自己在失去的废墟里多坐一会儿, 那里也曾生长过最珍贵的春天…… #每日一语# #今日心情# #你好2026#

    瞎起个名

    3
  • 直接开打#今日心情# #你好2026#

    杨胆儿大

    3
热点推荐

安装应用

乐亭人·乐亭事·乐亭通

免费下载乐亭通
这是app专享内容啦!
你可以下载app,更多精彩任你挑!
绑定手机才能继续哦!
绑定手机账号更安全哦!
绑定手机才能继续哦!
绑定手机账号更安全哦!