分享成功

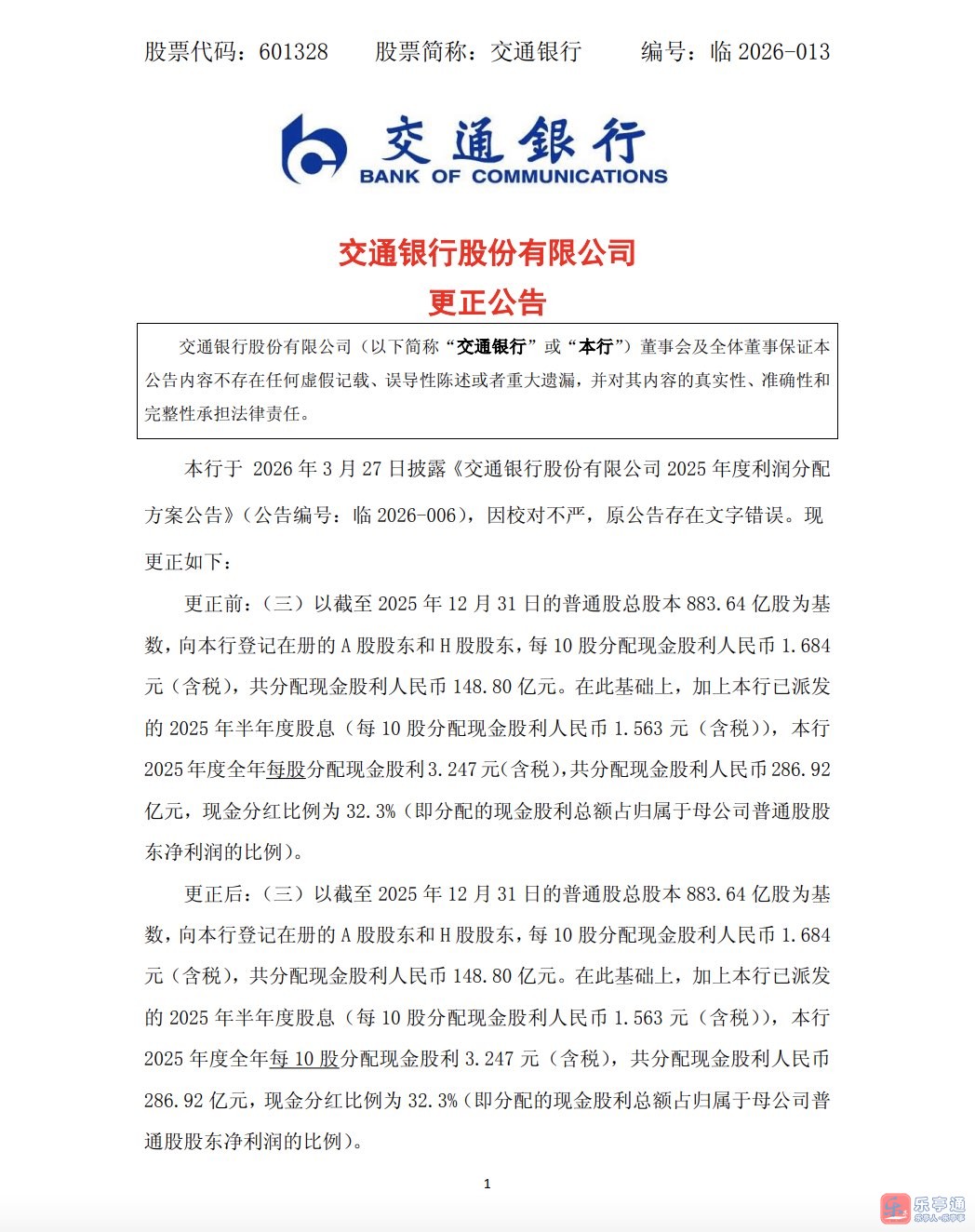
写错字差点多发2582亿,交行致歉

写错字差点多发2582亿,交行致歉

本文为乐亭通用户发表,不代表本网站观点和立场,如存在侵权问题,请与本网站联系删除!
支持楼主

0人支持

阅读原文 阅读 265 回复 2
举报
全部评论
  • 默认
  • 最新
  • 楼主
  • 夏七七 LV10 修仪
    2楼
    上班以后捅过多大的篓子
    4-1 10:53
    回复
  • 潆心 LV5 常在
    3楼
    这祸可不小
    4-1 16:32
    回复
你的热评
游客
发表评论
最热聊吧
  • 名为《饮水机的春天》 #幸福在此刻具象化了# #记录美好生活~# #今日心情#

    冬雀儿

    6
  • 发财发财,我要发财 #幸福在此刻具象化了# #记录美好生活~# #今日心情#

    芒梦爱人

    5
  • 春天的风就这么吹,一直吹到树叶抽了芽,花开了又败,春天才算真正来了#春日图鉴# #遇见乐亭遇见TA# #相册里的乐亭#

    听梦的风尘女

    5
  • 我这几块钱能操心这几千万上亿的事吗?#吐槽小会# #今天吃点啥?#

    旧言情书

    4
  • #每日一语#✨ 𝓖𝓸𝓸𝓭 𝓜𝓸𝓻𝓷𝓲𝓷𝓰 ✨ 抛开所有焦虑,带着勇气出发 日子自有光彩

    后来的我们

    3
  • #今天吃点啥?#清闲下来喝点小酒

    蓝色星空

    3
  • 现在谁还补袜子#遇见乐亭遇见TA# #春日图鉴# #相册里的乐亭#

    浅色夏末

    3
  • 有时候也挺无能为力的#吐槽小会#

    坏孩子

    3
  • 出发了,五台山

    爱有天意

    2
  • 天天签到,领取专属福利#今日签到,我是第___个#

    卧底司机

    2
热点推荐

安装应用

乐亭人·乐亭事·乐亭通

免费下载乐亭通
这是app专享内容啦!
你可以下载app,更多精彩任你挑!
绑定手机才能继续哦!
绑定手机账号更安全哦!
绑定手机才能继续哦!
绑定手机账号更安全哦!