分享成功

速看!唐山小学期中考试数学往年真题来了!

亲爱的红领巾们

期中考试即将到来

今天小编整理了高新区

数学学科去年的期中考试测试卷

快来查缺补漏

提升一下吧~



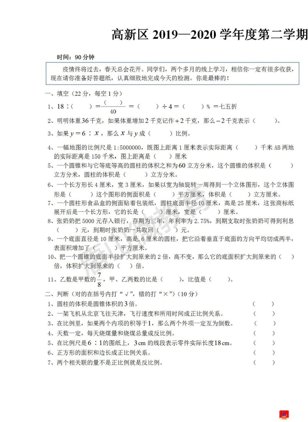
高新区2019-2020学年度第二学期

线上教学阶段性质量检测试卷

(1-6年级)

一年级数学卷


二年级数学卷

三年级数学卷

四年级数学卷

五年级数学卷

六年级数学卷

部分资料来自网络,我们致力于保护作者版权,如涉及侵权,敬请原作者直接联系我们后台删除。

本文为乐亭通用户发表,不代表本网站观点和立场,如存在侵权问题,请与本网站联系删除!
支持楼主

4人支持

阅读原文 阅读 4088 回复 2
举报
全部评论
  • 默认
  • 最新
  • 楼主
  • 鸿鹄 LV13 巡抚
    2楼
    有学生的家长可以参加一下。
    4-14 09:16
    1 回复
  • 微小形象 LV11 知府 同城交友
    3楼
    唉,现在这文化能教导二年级吧
    4-14 13:19
    1 回复
你的热评
游客
发表评论
最热聊吧
  • #今天吃点啥?# #幸福在此刻具象化了# #记录美好生活~#

    蓝色星空

    8
  • 男人看了都觉得震惊的程度

    西门小官人

    6
  • 她都被打成那样了,咋不跟自己父母联系??这一点我真不理解 #吐槽小会#

    白泽.

    3
  • 黑熊精

    潆心

    3
  • 给生活比个✌️#相册里的乐亭# #春日图鉴# #你好2026#

    陈丢丢

    3
  • 还行哈 #幸福在此刻具象化了# #记录美好生活~# #春日随手拍#

    南有嘉木

    3
  • 已经开始在电脑上种菜了,梦回QQ农场

    青丝茧

    3
  • 天天签到,领取专属福利

    蓝色星空

    2
  • 天天签到,领取专属福利#今日签到,我是第___个#

    卧底司机

    2
  • 万能的通友们,谁知道王滩集都是哪天啊

    天天废旧回收

    2
热点推荐

安装应用

乐亭人·乐亭事·乐亭通

免费下载乐亭通
这是app专享内容啦!
你可以下载app,更多精彩任你挑!
绑定手机才能继续哦!
绑定手机账号更安全哦!
绑定手机才能继续哦!
绑定手机账号更安全哦!