分享成功

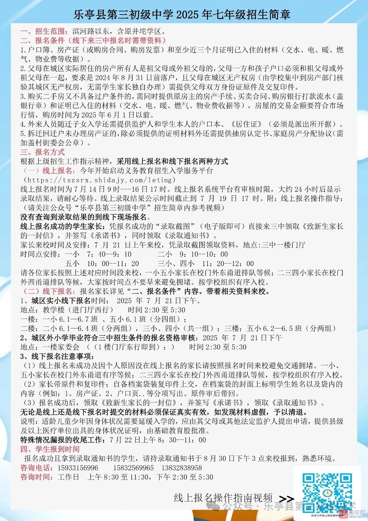
乐亭县第三初级中学2025年七年级招生简章

本文已经收录在专题:

本文为乐亭通用户发表,不代表本网站观点和立场,如存在侵权问题,请与本网站联系删除!
支持楼主

0人支持

阅读原文 阅读 2172 回复 0
举报
全部评论
  • 默认
  • 最新
  • 楼主
你的热评
游客
发表评论
最热聊吧
  • “玉净瓶”#相册里的乐亭# #春日图鉴# #春日随手拍#

    坚定变玫瑰

    8
  • 听说这玩意减肥 试一下 #今天吃点啥?# #今日心情# #记录美好生活~#

    《111》

    8
  • 当我把压力说给单位的花听 #吐槽小会# #春日随手拍# #幸福在此刻具象化了#

    心比脸美

    7
  • 要下雨了 #今日心情# #春日随手拍# #春日图鉴#

    麦田.

    6
  • 小时候啥也没有,都不觉得没意思,现在啥都有了还觉得没意思#吐槽小会#

    我是美女不

    6
  • 给孩子买玩具一定要慎重!😂#遇见乐亭遇见TA# #春日图鉴# #相册里的乐亭#

    听梦的风尘女

    6
  • 于昨晚丢失红色棉外套一件,内有一串钥匙。拾到者麻烦联系17730546146,必有感谢 #热心随手帮#

    白日梦

    5
  • 2026年4月3号第1232天 一杯奶茶开始美好的一天,愿爱人相伴,好运常在! #每日一语# #今日心情# #春日随手拍#

    爱够了

    4
  • 奶则天,网友真有才华啊 #今日心情# #幸福在此刻具象化了#

    回眸一笑只为你

    4
  • ♡(.◜ω◝.)♡ #每日一语# #今日心情#

    大靖

    2
热点推荐

安装应用

乐亭人·乐亭事·乐亭通

免费下载乐亭通
这是app专享内容啦!
你可以下载app,更多精彩任你挑!
绑定手机才能继续哦!
绑定手机账号更安全哦!
绑定手机才能继续哦!
绑定手机账号更安全哦!